Fig. 5
From: YAP promotes autophagy and progression of gliomas via upregulating HMGB1

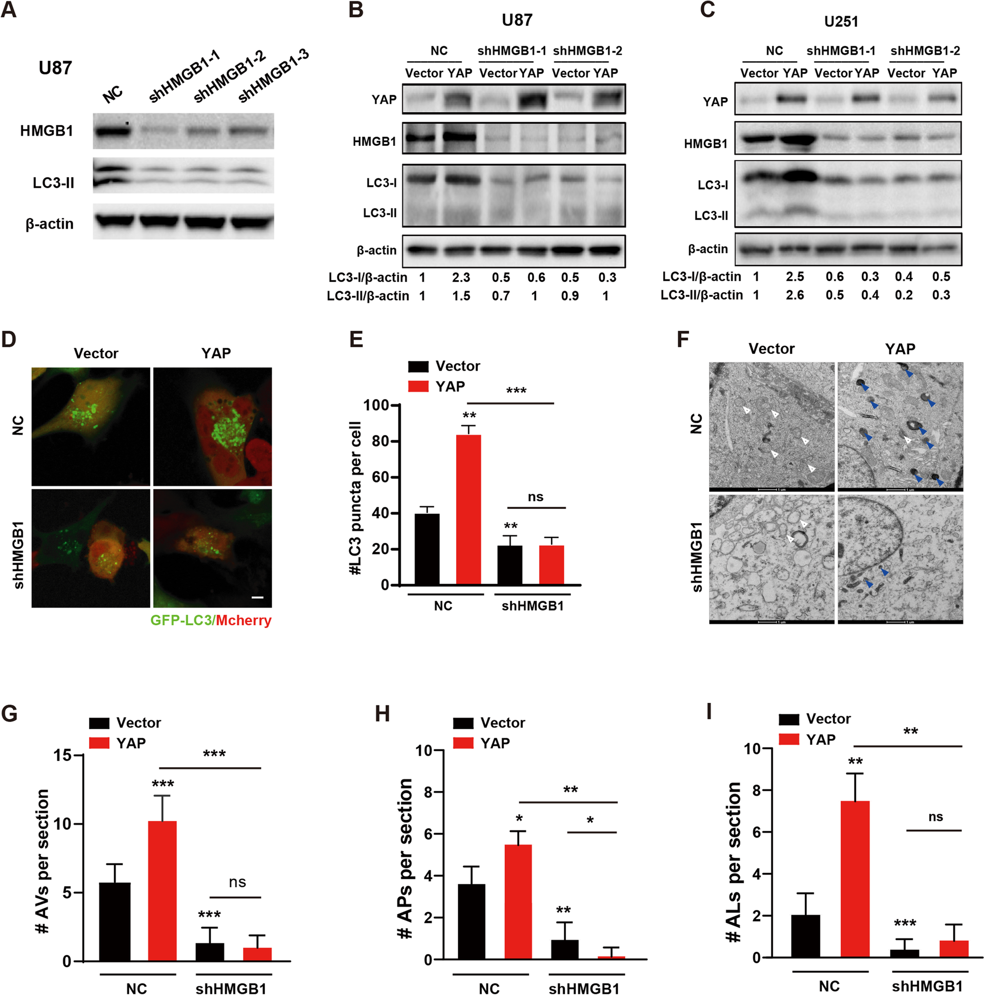
The promoting effect of YAP on autophagy is mediated by HMGB1. a Representative immunoblots of the extracts from U87 cells after HMGB1 down-regulation probed with indicated antibodies. b & c Representative immunoblots of the extracts from U87 (b) or U251 (c) cells after YAP over-expression with or without HMGB1 down-regulation probed with indicated antibodies. d & e After having been transfected with GFP-LC3 in U251 glioma cells, representative fluorescence micrographs (d) of vector and YAP over-expression cells with or without mCherry-shHMGB1 infection were taken and quantified (e). Scale bar, 5 μm. f Representative electron micrographs of vector and YAP over-expression U251 cells with or without HMGB1 down-regulation. White arrowhead indicated AP; Blue arrowhead indicated AL. Scale bar: 2 μm. g & h Quantification of total AVs (g), AP (h) and AL (i) of U251 cells presented in (f). All data are expressed as the mean ± SD of values from experiments performed in triplicate. *p < 0.05, **p < 0.01, ***p < 0.001