Fig. 4
From: YAP promotes autophagy and progression of gliomas via upregulating HMGB1

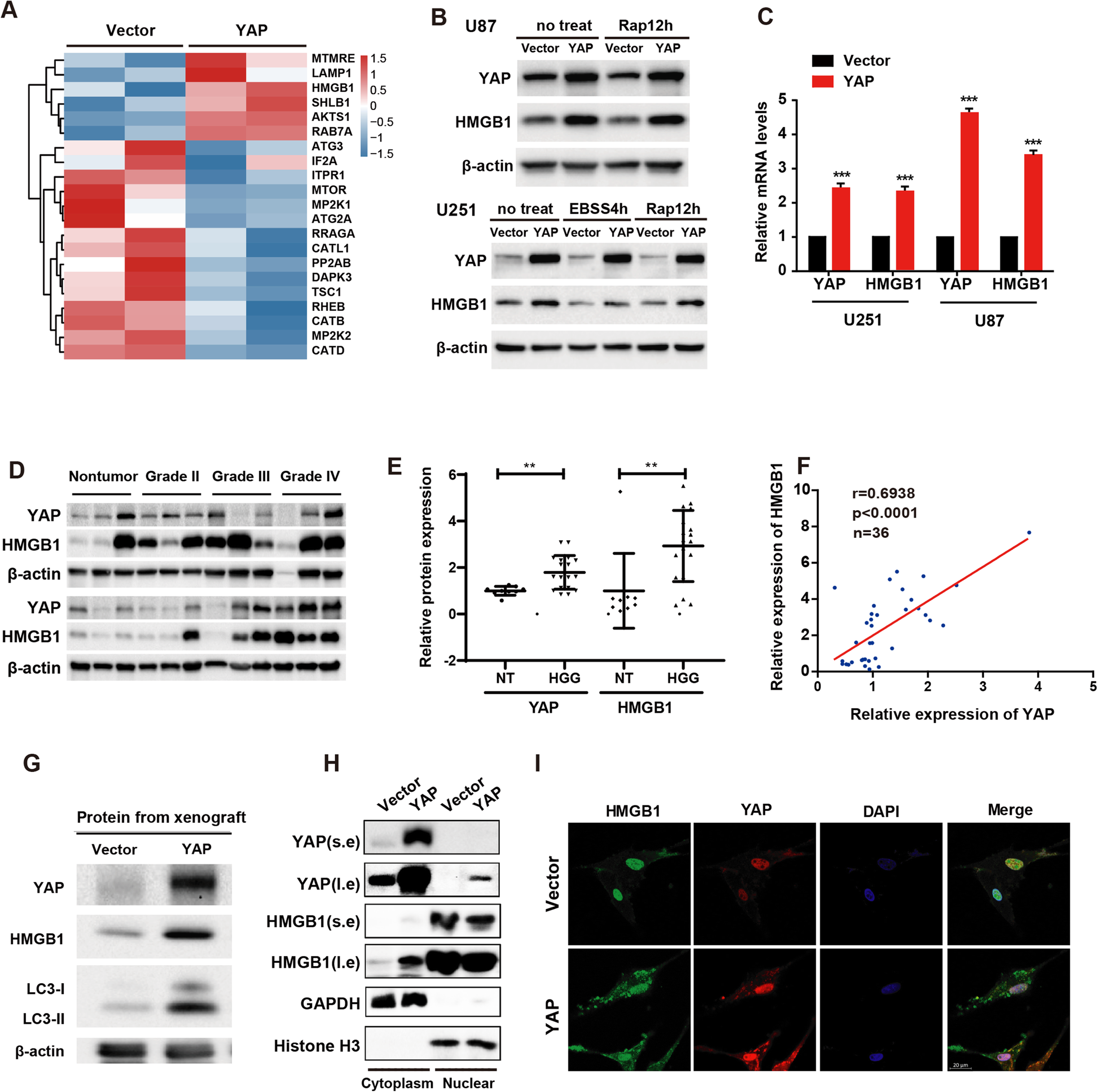
YAP upregulates HMGB1 and promotes its translocation from nucleus to cytoplasm. a Heatmap showed the upregulated or downregulated proteins, which is associated with autophagy, after YAP over-expression in U87 glioma cells. b Representative immunoblots of the U87 and U251 cell extracts of the vector and YAP over-expression cells with indicated treatment probed with anti-YAP and anti-HMGB1 antibodies. c The mRNA level of HMGB1 after YAP over-expression both in U251 and U87 glioma cells. d Representative immunoblots of total lysates extracted from nontumor (n = 9) or different grade glioma tissues (n = 27) probed with indicated antibodies. e Quantitative analysis of the protein level of YAP and HMGB1 in gliomas. f The protein level of YAP and HMGB1 showed positive correlation in gliomas. r = 0.6938, p < 0.0001, n = 36. g Representative immunoblots of the extracts from tumors derived from vector and YAP over-expression cells without CQ treatment probed with indicated antibodies. h Subcellular location of HMGB1 was detected by using cellular fractionation. Histone and GAPDH were used as nucleus and cytoplasm loading control respectively. s.e: short exposure. l.e: long exposure. i Subcellular location of HMGB1 was assessed by immunofluorescence. Scale bar: 20 μm. *p < 0.05, **p < 0.01, ***p < 0.001