Fig. 5
From: Claudin-2 inhibits renal clear cell carcinoma progression by inhibiting YAP-activation

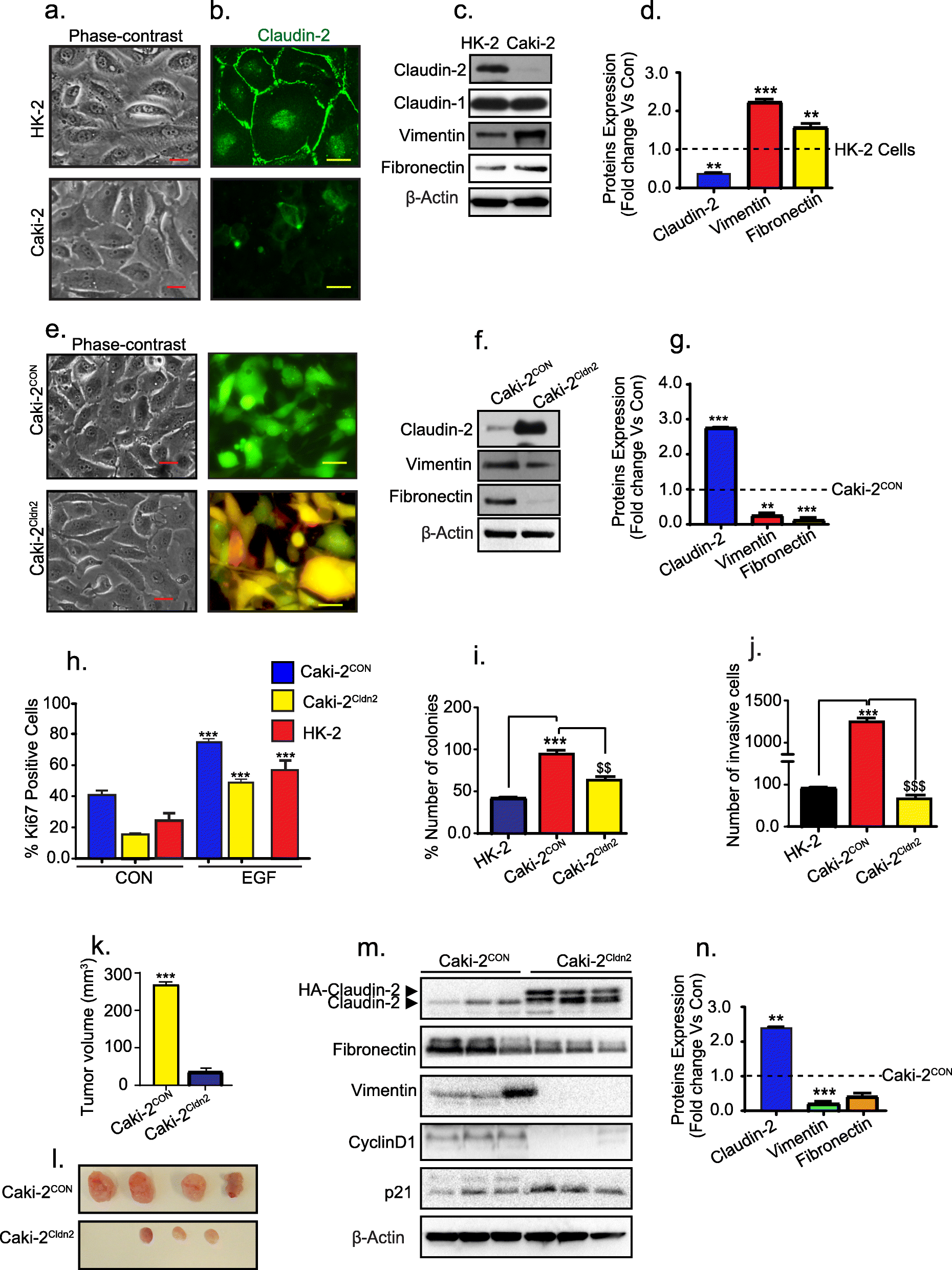
Claudin-2 overexpression in Caki-2 cells restores epithelial phenotype, contact inhibition of growth and inhibit tumorigenesis: The RCC-derived Caki-2 cells were stably transfected with full-length claudin-2 expression construct (Caki-2Cldn2) or cloning vector (caki-2CON). Effects on EMT and tumorigenic properties in vitro and in vivo were determined (a) Representative phase-contrast images, and (b) Immunofluorescent analysis of claudin-2 expression in HK-2 and Caki-2 cells; (c and d) Immunoblot analysis and quantitation using total cell lysates of HK-2 and Caki-2 cells; (e) Phase-contrast images and fluorescent images of the control (Caki-2CON) and claudin-2 overexpressing cells (Caki2Cldn2); (f and g) Representative immunoblots and densitometric analysis of EMT marker and claudin-2; (h) Quantitative analysis of Ki-67positive cells; (i) Anchorage-independent growth in the soft agar; (j) Relative cell invasion; (k and l) Represent effects of claudin-2 overexpression on tumor forming abilities of Caki-2 cells using a subcutaneous xenograft model in athymic nude mice, and representative images (n# 4/group) where one tumor did not grow to measureable size in Caki2Cldn2 injected mice; (m and n) Immunoblot analysis and quantitation using the total tumor tissue lysates from Caki-2CON and Caki-2Cldn2 cells. Statistical significance was determined by student t test and 1-way ANOVA and post hoc Tukey’s test for pairwise comparison. ** P < 0.01 and ***P < 0.001 ($ = caki-2CON vs Cakicldn2 (for invasion assay and colony formation assay). Scale bar = 50 μM