Fig. 4
From: Claudin-2 inhibits renal clear cell carcinoma progression by inhibiting YAP-activation

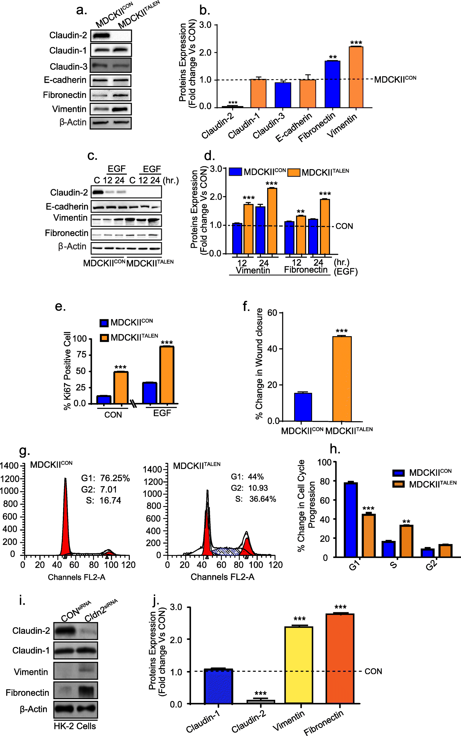
Claudin-2 knockdown in PTE cells increases plasticity and proliferation: MDCKIITALEN cells where claudin-2 expression was knocked down by TALEN mediated genetic editing were subjected to the EMT analysis compared to the control MDCKII cells. a-b Immunoblot and its quantitation analysis using total cell lysates from MDCK-II and MDCKIITALEN cells; (c-d) Immunoblotting and densitometric analysis using total cell lysates from MDCK-II and MDCKIITALEN cells subjected to the EGF (100 ng/ml) treatment in time dependent manner; (e) Quantitative analysis of Ki-67 positive cells in MDCKII and MDCKIITALEN cells treated with or without EGF; (f) Quantitative analysis of the wound-healing in MDCKII and MDCKIITALEN cells; (g) Cell cycle analysis of MDCKII and MDCKIITALEN cells by flow cytometry using PI staining. h The quantitative measurement of different cell cycle phases; (i-j) Representative immunoblots and quantitation of EMT related and claudin proteins in control HK-2 cells (CONsiRNA) vs cells expressing anti-human claudin-2 siRNA (Cldn2siRNA). Data is presented as mean + sem. Statistical significance was determined by student t test and 1-way ANOVA and post hoc Tukey’s test for pairwise comparison. ** P < 0.01, ***P < 0.001