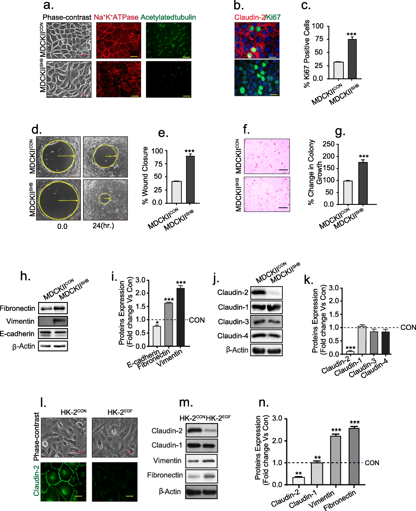
Fig. 3
From: Claudin-2 inhibits renal clear cell carcinoma progression by inhibiting YAP-activation

Stimulation of EMT in PTE cells specifically inhibits claudin-2 expression among claudin proteins: Cells stably overexpressing the empty cloning vector (MDCKIICON) or a mutant HB-EGF construct that is constitutively secreted into the medium (MDCKIISHB) were used. a Representative phase-contrast images, and immunofluorescent analysis of the Na + K+ ATPase expression and primary cilium (acetylated-tubulin); (b-c) Immunofluorescent co-localization of Ki-67 and claudin-2 proteins, and quantitative analysis; (d-e) Representative images of MDCKIICON and MDCKIISHB cells subjected to wound-healing (time-course analysis), and quantitative analysis; (f-g) Anchorage-independent growth (colony formation assay) in soft agar, and its quantitative analysis; (h-i) Immunoblot analysis of EMT markers, and its densitometric analysis; (j-k) Immunoblot analysis of claudin proteins; Confluent HK-2 cells were subjected to EGF (100 ng/ml) treatment (l) Representative phase contrast images and immunolocalization of claudin-2 protein in control and EGF-treated cells; (m-n) Representative immunoblot and its densitometric analysis using total cell lysate from control and EGF-treated HK-2 cells;. Data is presented as mean + sem (scale bar =50 μM). Statistical significance was determined by student t test and 1-way ANOVA. *P < 0.05, **P < 0.01; ***P < 0.001