Fig. 1
From: CircAGAP1 promotes tumor progression by sponging miR-15-5p in clear cell renal cell carcinoma

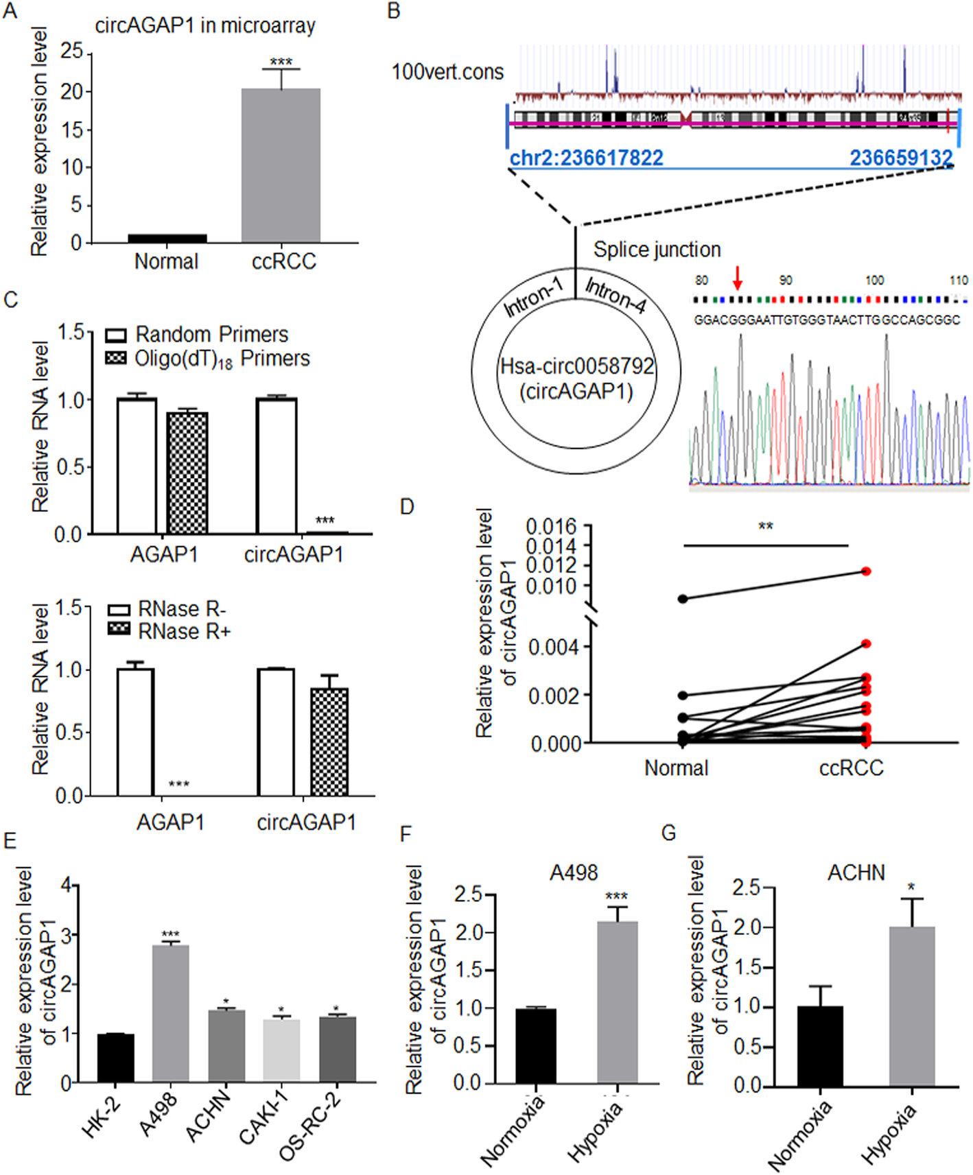
Expression and characterization of circAGAP1 in ccRCC. a The expression of circAGAP1 in ccRCC was examined by microarray. b The exonic information of circAGAP1 (circBase ID: hsa_circ_0058792) is demonstrated. Hsa_circ_0058792 is generated by circularization of exons 2–6 of the AGAP1 gene. The back-splicing junction was verified via Sanger sequencing. c Random hexamer or oligo (dT)18 primers were used for the reverse transcription assay. The RNA levels of circAGAP1, linear AGAP1 and GAPDH were detected by RT-qPCR in samples with RNase R (RNase R+) or without RNAse R (RNase R-) treatment. Data are presented as the means ± SEM from three independent experiments. d Expression levels of circAGAP1 in paired ccRCC and adjacent noncancerous tissues (n = 34). e qRT-PCR analysis of circAGAP1 expression in human ccRCC cell lines (A498, ACHN, CAKI-1 and OS-RC-2) and HK2 cells. f, g qRT-PCR analysis of circAGAP1 expression in human ccRCC cells (A498, ACHN) subjected to either normoxia or hypoxia for 12 h. Data are presented as the means ± SEM from three independent experiments and are expressed as the relative fold-change over normoxic controls. *p < 0.05, **p < 0.01, ***p < 0.001