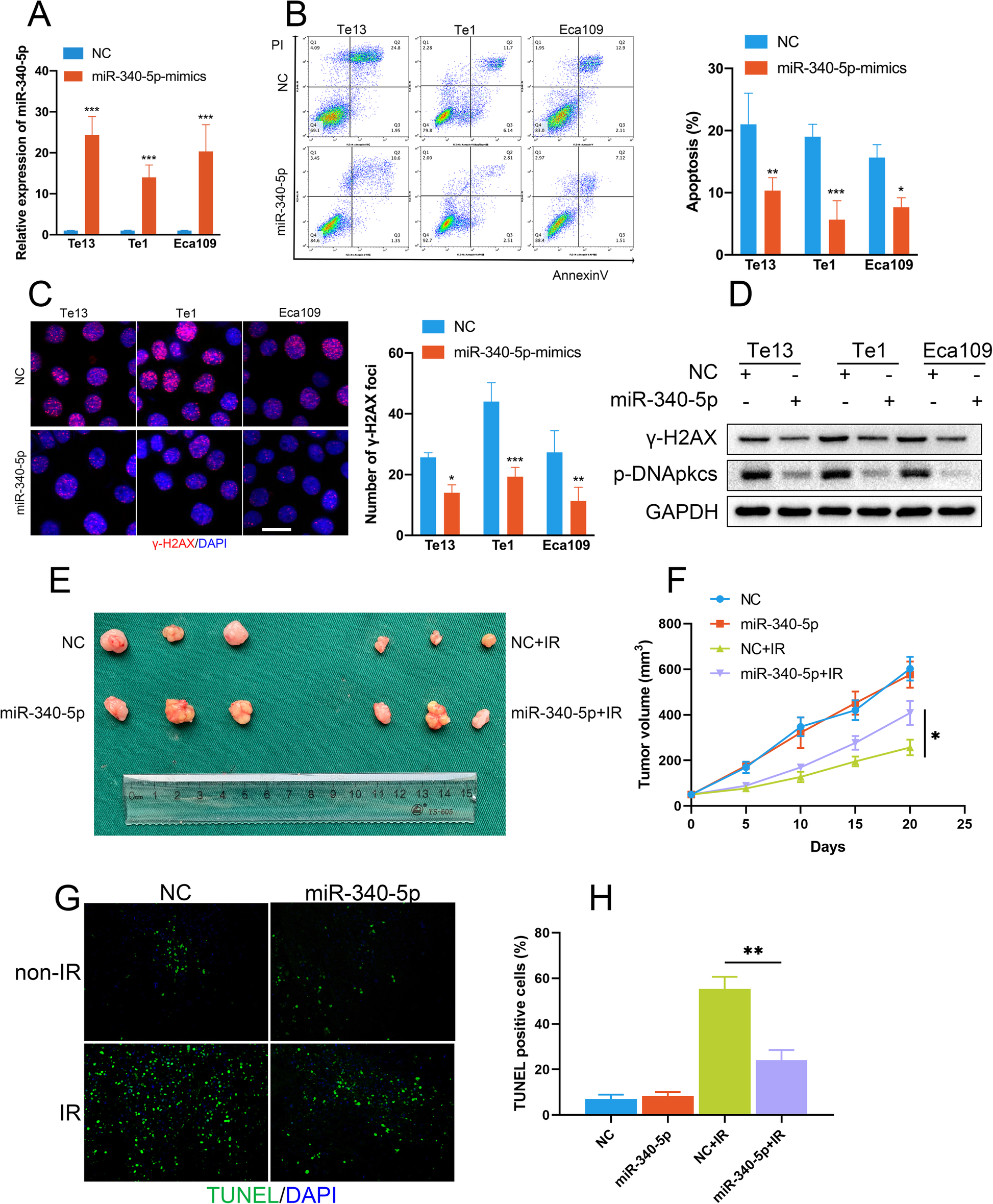
Fig. 2

miR-340-5p promotes radioresistance in OSCC. a qRT-PCR confirmed the effect of miR-340-5p mimic transfection. b miR-340-5p overexpression suppressed irradiation-induced apoptosis in OSCC cells. c The expression of γ-H2AX was decreased in miR-340-5p overexpressing OSCC cells after irradiation (scale bar = 20 μm). d Western blot assays demonstrated that miR-340-5p blocked the expression of the DNA damage repair proteins γ-H2AX and p-DNApkcs after irradiation in OSCC cells. e Images of tumours in each group (n = 6). f Alterations in the tumour volume in each group (n = 6). g-h miR-340-5p-overexpressing OSCC xenografts exhibited fewer TUNEL positive cells after irradiation. NC: cells transfected with negative control lentiviral vectors; miR-340-5p: cells transfected with miR-340-5p mimic lentiviral vectors