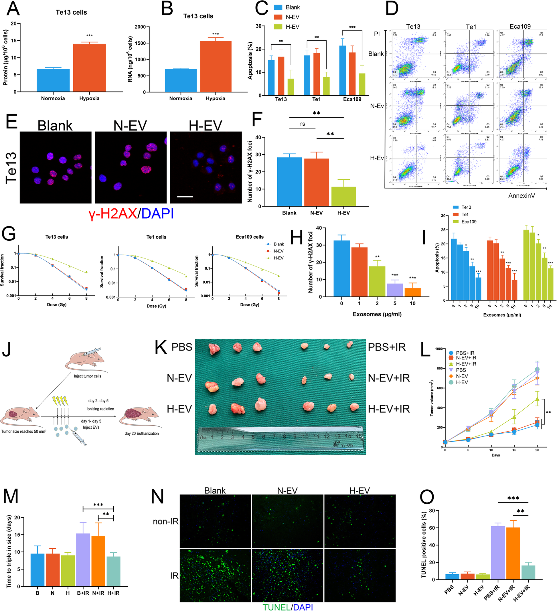
Fig. 1

EVs derived from hypoxic OSCC cells promote radioresistance. a-b EVs derived from OSCC cells in a hypoxic environment contain higher levels of protein (a) and RNA (b). c-d Coculture with H-EVs drastically decreased OSCC cells apoptosis induced by irradiation. e-f H-EV-treated OSCC cells expressed lower levels of the DNA damage repair marker γ-H2AX after irradiation (scale bar = 20 μm). g Cell survival curve constructed from the colony formation assay data. Cells were supplemented with N-EVs or H-EVs and ionizing radiation as indicated. h The expression of γ-H2AX in irradiated OSCC cells was related to H-EV supplementation in a dose-dependent manner (scale bar = 20 μm). i Apoptosis of OSCC cells caused by irradiation was decreased by coculture with H-EVs in a dose-dependent manner. j Schematic diagram of the experimental design used to establish the animal model. k Images of tumours in each group (n = 6). l Alterations in the tumour volume in each group (n = 6). m Time to triple the tumour volume after the first day of EV injection in each group (n = 6). n-o H-EV-treated OSCC xenografts exhibited fewer TUNEL positive cells after irradiation