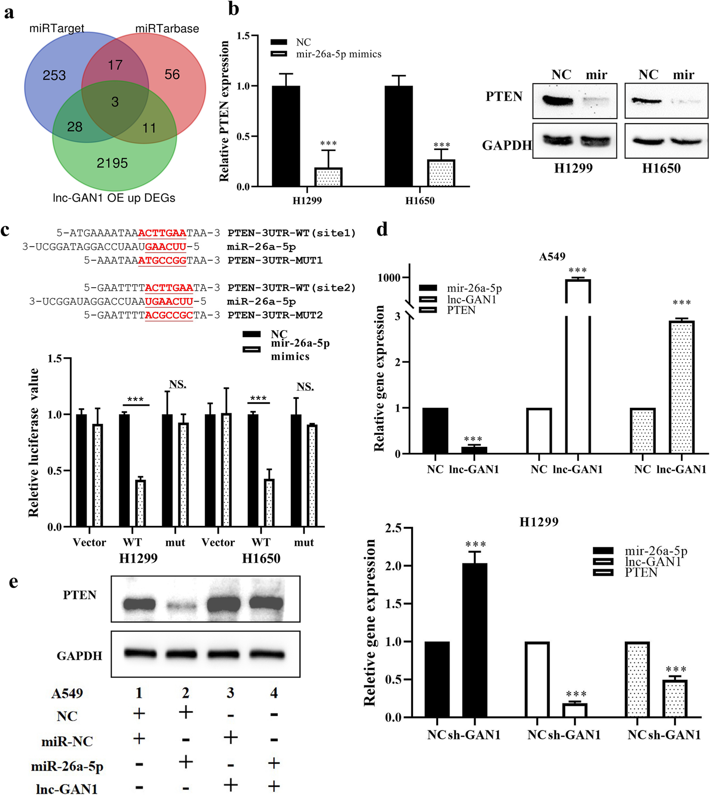
Fig. 6

Lnc-GAN1 upregulates PTEN by inhibiting miR-26a-5p. a Venn diagram shows 3 shared predicted target genes of miR-26a-5p by two miRNA databases and overlapped with upregulated ones induced by expressed lnc-GAN1, including PTEN, CDK8, and PTGS2. b MiR-26a-5p overexpression reduces PTEN mRNA and protein levels in H1299 and H1650 cells (***P < 0.001), as determined by qRT-PCR and western blot. c Upper-Panel: The predicted wild-type seed sequences of PTEN 3’UTR complementary with miR-26a-5p and investigator-designed mutated seed sequences. Lower-panel: Histogram shows that when miR-26a-5p is overexpressed in H1299 and H1650 cells, the luciferase activity of the cells with wild-type seed sequence of PTEN 3’UTR is markedly reduced compared with that of control cells, but not changed in the cells with mutant miR-26a-5p binding sites, as assayed by Dual-luciferase reporter assays. d Lnc-GAN1 overexpression significantly decreases miR-26a-5p levels and increases PTEN mRNA levels in A549 cells, whereas lnc-GAN1 knockdown exerts the opposite effects in H1299 cells. e PTEN protein level is downregulated in A549 cells with miR-26a-5p overexpression, upregulated in the cells with lnc-GAN1 expression and not changed in the cells co-transfected with lnc-GAN1 and miR-26a-5p