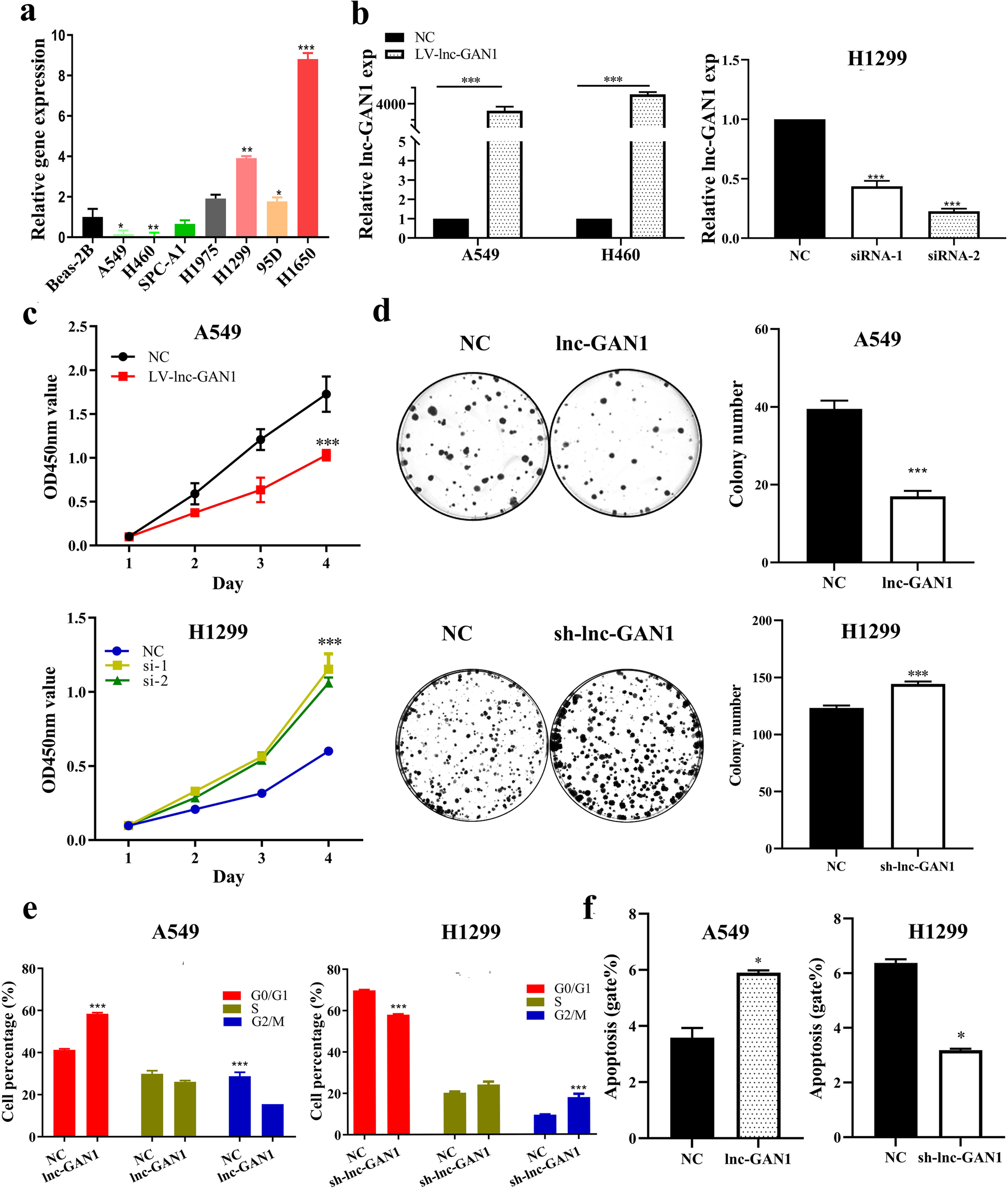
Fig. 2

Lnc-GAN1 functions as a tumor suppressor for NSCLC cells in vitro. a Lnc-GAN1 levels were measured by real-time qRT-PCR in the NSCLC cell lines A549, H-460, H1299, H1650, SPC-A1, H1975, 95D, and in a human lung epithelial cell line BEAS-2B. b The histograms represent Lnc-GAN1 expression levels detected by qRT-PCR in A549 and H460 cells with overexpression of lnc-GAN1 or control vector, and in H1299 transfected with siRNA against lnc-GAN1 or control siRNA. c Proliferation curves of A549 cells with overexpression of lnc-GAN1 or control vector and H1299 cells transfected with sh-lnc-GAN1 or control shRNA, as determined by CCK8 assay. The results show that overexpressed lnc-GAN1 represses cell proliferation in A549 cells and sh-lnc-GAN1 has the reverse effects in H1299 cells. d Colony formation assay was performed to evaluate the oncogenic growth of A549 cells overexpressing lnc-GAN1 or control vector and H1299 cells transfected with sh-lnc-GAN1 or control. The right histograms denote the colony number of and of the A549 and H1299 cells, respectively, indicating that overexpressed lnc-GAN1 inhibits colony formation of A549 cells and sh-lnc-GAN1 enhances colony formation of H1299 cells. e The histograms designate percentage changes of G0/G1, S, and G2/M phases in A549 cells overexpressing lnc-GAN1 or control vector and H1299 cells transfected with sh-lnc-GAN1 or control, as detected by flow cytometry assay. The result demonstrates that overexpressed lnc-GAN1 induces cell cycle arrest in G0/G1 phase of A549 cells, and silencing lnc-GAN1 has the reverse effects on H1299. f The histograms represent the apoptosis percentage of A549 overexpressing lnc-GAN1 or control vector and H1299 cells transfected with sh-lnc-GAN1 or control shRNA, as detected by flow cytometry assay. The result suggests that overexpressed lnc-GAN1 induces apoptosis in A549 cells, and silencing lnc-GAN1 has the reverse effects on H1299 cells. Data represent mean ± SD of three independent experiments (*P < 0.05; ***P < 0.001, by Student’s t-test)